11月17日,證監會官網披露,寶雞西工鈦科技股份有限公司(以下簡稱“西工鈦”)正式啟動上市輔導程序,國金證券擔任輔導機構。
這家位于“中國鈦谷”寶雞的鈦科技企業,由此邁出登陸資本市場關鍵一步,亦成為自高鐵電氣上市、陜西瑞科遞表后,該地又一家沖刺IPO的本土企業。
西工鈦啟動上市輔導,不僅是一家企業的資本進程,同樣也是寶雞乃至整個陜西省鈦產業加速資本化步伐的縮影。
《每日經濟新聞》記者注意到,除了西工鈦啟動IPO外,包括寶雞拓普達鈦業、寶雞永盛泰鈦業、寶雞特鋼鈦業等多家鈦企亦被列入省級上市后備企業名單A檔。
這意味著,未來寶雞鈦產業的資本故事可能不止寶鈦一個主角。
01、開啟輔導
沖刺IPO的消息,讓這家在鈦材料領域深耕十余年的“小巨人”企業,站在了聚光燈下。
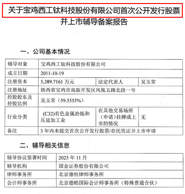
官網信息顯示,西工鈦起步于高端鈦合金產品研發、生產及帶料加工業務。產能上,其已具備年產5000噸大規格、高性能高溫鈦合金棒材與環材的能力,產品型號超過50種,市場占有率超過30%。
作為國內航空金屬零部件頭部企業的主力供應商,西工鈦擁有超過100家國內外專業客戶,展現出較強的市場滲透力。
西工鈦的控股股東為董事長吳玉常,持股比例59.55%。

來源:證監會官網
資本也在悄然布局。天眼查顯示,西工鈦的投資方陣容有溫氏投資、陜西金控集團、建信股權、中建材新材料基金、國新高層次人才基金、溫潤投資、國調基金等,在近一兩年內陸續進場,均具有深厚的國資或產業背景。
隨著上市輔導的啟動,西工鈦邁入新的發展階段。根據流程,輔導機構需幫助公司建立符合上市要求的公司治理結構、會計基礎工作和內部控制制度,同時確保公司準確把握板塊定位和產業政策。
從輔導備案報告來看,西工鈦的上市籌備工作早已啟動:2023年3月開始,公司開始摸底調查;2023年6月至2025年9月期間,針對內部控制、財務會計管理體系、信息披露等方面進行系統輔導和整改。
今年10月起,西工鈦的上市輔導進入最后階段,進行考核評估、輔導總結材料準備及上報,直至完成輔導驗收。
如西工鈦的IPO進程能順利推進,也將打破寶雞自2021年高鐵電氣上市以來的“上市荒”。目前,寶雞的上市公司包括秦川機床、寶鈦股份、高鐵電氣、寶光股份、烽火電子5家,已有四年未有新股誕生。
若將視野放大至陜西,今年資本市場的活躍度明顯提升。
西安奕材成功登陸科創板,泰金新能、陜西旅游已過會,陜西瑞科處于問詢階段,大醫集團、乾元微珂、麥科奧特等企業在港股“遞表”,新通藥物則剛剛完成IPO輔導,擬沖刺科創板。
02、腰部崛起
西工鈦開啟輔導,實際上也是地方乃至整個陜西鈦產業加速資本化步伐的縮影。
公司所在地寶雞,有“中國鈦谷”之稱,這里擁有超過700家鈦及鈦合金相關企業,鈦產業規模已躍居全球首位。
但事實上,寶雞并不產鈦,其鈦產業最初起步并做成現在的產業規模,得益于寶鈦集團的落戶和帶動。
1965年,國家“三五”計劃中一個數字代號的特殊工程在寶雞落地,其就是寶鈦集團的前身,彼時帶動來自全國各地的科研、工程技術人員在此扎根落戶,逐漸催生出一批中小型鈦企。
此前在寶雞采訪時,當地一位官員告訴記者,2004年前后,寶鈦集團帶來的鈦產業機遇,以及鈦市場的逐漸打開,在地方掀起了一股創業潮,“當時寶鈦集團很多內部員工出來創業,還有很多不是這個行業的也轉行做鈦?!?/p>
寶雞民營鈦企業快速崛起和繁榮。西工鈦的創始人吳玉常,或許就是典型代表。
根據公開資料,吳玉常1981年入職寶鈦,從生產技術骨干起步,逐步成長為部門負責人。2000年,其開啟創業歷程,先后創辦寶雞富新有色金屬有限公司和寶雞弘森鈦制品有限公司,西工鈦算是第三次創業。
幾乎與西工鈦同期,力興鈦業、巨成鈦業、拓普達鈦業等一批“專精特新”民營企業迅速崛起,共同構筑起寶雞鈦產業的“腰部力量”,也成為支撐整個產業鏈條的關鍵一環。
每經記者注意到,除了西工鈦之外,拓普達鈦業、永盛泰鈦業、特鋼鈦業等企業,均躋身2025年陜西省上市后備企業名單的A檔。進入A檔,意味著它們在市場規模、盈利能力、公司治理乃至資本市場預期上,已初步具備沖擊IPO的條件。
但也帶來一個問題,寶雞擁有眾多鈦企,為何數十年間成功上市的,仍然只有寶鈦一家?
03、資本突圍
答案或許與寶雞鈦產業發展相關。
在鈦產業版圖中,寶雞主要集中于產業中游的鈦材料加工制造。盡管整體規模龐大,但產品多集中在中低端領域。除寶鈦等龍頭企業和部分骨干企業外,多數公司技術水平有限、創新能力不足、產品質量參差,整體競爭力偏弱,長期處于“大而不強”的尷尬境地。
在資本市場眼中,單純的加工制造型企業,即便規模可觀,但要沖刺資本市場,也往往面臨估值偏低、成長性不足、融資吸引力不足的困境。產業價值鏈中真正的高地,其實在于從材料向終端產品的延伸,以及高精度、高附加值的精密加工能力。
這才是企業轉型,乃至叩開資本市場大門的關鍵。
變化正在悄然發生。近兩年來,寶雞企業相關鈦產品裝備了國產航母、C919大型客機、萬米深潛器、“嫦娥探月”等大國重器,亦廣泛應用于航空航天、醫療健康、體育休閑等軍用和民用消費領域。
應用場景的拓寬,倒逼企業加強研發;而研發成果的落地,則讓一批“腰部力量”,開始切入高門檻賽道,進入資本的視野。
以西工鈦為例。2023年,公司引進中國科學院金屬研究所的專利技術,實現向航空航天用高溫鈦合金材料,尤其是大規格棒材的產業化基地轉型,其產品已在航空、航天、船舶等多個重大型號上獲得應用。
同年,西工鈦接連成立兩家全資子公司:昱華先進材料研究院聚焦材料研發與工藝創新,助力高端鈦合金材料的發展;陜西星漢北辰新材料科技有限公司主要從事航空發動機高溫鈦合金熔煉生產加工,擁有年產5000噸高品質鈦合金鑄錠生產線。
再如拓普達鈦業,其也在不斷拓寬賽道,產品覆蓋高端裝備、海洋工程、航空航天、油氣勘探乃至消費電子領域,甚至推出了鈦材質行李箱等民用消費品;力興鈦業則專門設立領域研究所,針對鈦合金在航空、航天、核電等高端領域的應用進行深度研發。
資本市場的認同,對地方產業鏈的升級無疑是一劑強心針。隨著西工鈦正式啟動IPO輔導,一批此前潛伏于產業鏈中游的鈦企,或將開始摩拳擦掌,醞釀資本化突圍。
這也意味著,“中國鈦谷”不再滿足于全球產量第一的規模光環,而是向著“價值鏈上游”集體遷移,實現從“龐大”到“強大”的深度轉型。
